Search
Study: Dietary supplementation with inulin improves burn-induced skeletal muscle atrophy by regulating gut microbiota disorders. Image Credit: Dorota Milej / Shutterstock

אינולין פרה-ביוטי עשוי להקל על אובדן שרירים בקרב נפגעי כוויות, כך עולה ממחקר

במחקר שפורסם לאחרונה בכתב העת דוחות מדעיים, חוקרים חקרו את ההשפעות של אינולין, פרה-ביוטיקה, על מכלול חיידקים במעיים, ובתמורה, קטבוליזם של שרירי השלד באמצעות מודלים של עכברים. אינולין הוא פחמימת אחסון טבעית שנמצאת בלמעלה מ-36,000 מיני צמחים, כגון אגבה, אספרגוס, בננות, עולש, שום, ארטישוק ירושלמי, בצל וחיטה.

חולדות מעבדה ספגו כוויות מדרגה שלישית מעל 30% משטח הגוף הכולל שלהן (TBSA) וחולקו לקבוצות מדומה, מקרה וביקורת. המתודולוגיה הניסויית כללה צביעת אימונופלואורסצנציה (IF), אימונוהיסטוכימיה (IH) וצביעת TUNEL להדמיית כוויות וניוון, ו-Western blotting, qRT-PCR ורצף מטאגנומי לאפיון והערכה של מיקרוביום במעיים.

ממצאי המחקר גילו כי פציעת כוויות גורמת לבזבוז שרירים מתמשך וחמור, ירידה במשקל ופירוק חלבון. ניתן לעקוב אחר תצפיות אלו למיקרוביוטה של ​​המעי, במיוחד שינויים ביחס האופייני בין שפע של Firmicutes ו Bacteroidetes (פֶּנסיוֹן מָלֵא יַחַס). נמצא כי אינולין תומך ומגביר Firmicutes– ולהפחית Parabacteroides distasonis שפע, ייצוב המיקרוביום של המעי והיפוך ירידה במשקל שנגרמה לכוויות וניוון שרירי השלד.

מחקר: תוסף תזונה עם אינולין משפר את ניוון שרירי השלד הנגרמת על ידי כוויות על ידי ויסות הפרעות מיקרוביוטה של ​​המעיים. קרדיט תמונה: Dorota Milej / Shutterstock

האם המיקרוביום של המעי יכול לטפל בכוויות?

כוויות, במיוחד חמורות מדרגה שלישית, ידועות כגורמות לניוון משמעותי ומתמשך של שרירי השלד, ולאחרונה נמצאו כבעלי השפעות עמוקות וארוכות טווח על מכלול חיידקי המעיים. דלדול שרירי השלד הוא אחד הגורמים המרכזיים של פתופיזיולוגיה של כוויות התורמים הן לזמן ההחלמה והן לחומרת הסימפטומים שלאחר ההחלמה. בזבוז זה מחמיר על ידי מתח, תגובה דלקתית מערכתית ורמות פעילות גופנית מופחתות, וכתוצאה מכך דחיית ריפוי כוויות.

המיקרוביום של המעי, המכונה גם 'פלורה במעיים' ו'מיקרוביוטה של ​​המעי', מתייחס למכלול השלם של חיידקים, חיידקים, ארכאים, פטריות ווירוסים המאכלסים את דרכי העיכול של בעלי חיים. המיקרוביום של המעי ממלא תפקיד קריטי בבריאות, עם שינויים בהרכב הקהילה הגורמות להשפעות משמעותיות, במיוחד במערכות העצבים, העיכול והקרדיווסקולריות. מחקרים עדכניים חשפו את תפקידן של כוויות בשינויים במגוון ובשפע במיקרוביוטה של ​​המעי, וכתוצאה מכך לירידה ניכרת בסוגים הפרוביוטיים ולעלייה מקבילה בפתוגנים אופורטוניסטיים.

ניסויים קודמים של מודלים של בעלי חיים תיארו כי כוויות יכולות לתרום לדיסביוזיס של הקהילה המיקרוביאלית ולחוסר תפקוד של מחסום המעי. למרבה הצער, אף מחקר עדיין לא חקר את הקשר בין דיסביוזה מיקרוביאלית לניוון שרירים הנגרמת לכוויות, מה שמותיר את הבסיס המכניסטי של אינטראקציה זו לא ידוע.

האינולינים הם סוג של סוכרים (פוליסכרידים) המופיעים באופן טבעי השייכים לקבוצת הפרוקטנים (סוכרי פירות). מחקרים קודמים דיווחו על ההשפעות המווסתות של תרכובות אלו בוויסות Bacteroidetes ו ביפידובקטריה אוכלוסיות מיקרוביום. עבודה נפרדת הבהירה את התכונות האנטי-דלקתיות הפוטנציאליות של אינולין ומחלישות איבוד שרירים, והדגישה אותה כהתערבות בטוחה וטבעית אפשרית לשיפור איכות החיים של נפגעי כוויות (QoL).

לגבי המחקר

מטרת המחקר הנוכחי היא לחקור את ההשפעות של תוספי אינולין על דיסביוזה של מיקרוביוטה במעיים ועל ניוון שרירים בחולדות שרופות. זכר חולדות Sprague‒Dawley (גיל ממוצע = שבעה שבועות; משקל ממוצע = 195 גרם). חולדות חולקו לארבע קבוצות ניסוי, כלומר 1. כוויה דמה (S), 2. כוויה (B), 3. התערבות (I) ו-4. אימות (V). כל הקבוצות (למעט S) עברו הרדמה, שבעקבותיה ניתנו 30% משטח הגוף הכולל (TBSA) פצעי צריבה מדרגה שלישית.

ארבעה ימים לאחר הניסוי, חולדות הורדמו כדי לאפשר הערכות היסטוכימיות. הערכות אלו כללו צביעת אימונופלואורסצנציה (IF) לזיהוי גבולות מיופיבר בשרירי tibalis anterior (TA), extensor digitorum longus (EDL) ו- gastrocnemius (GAS). לאחר מכן בוצעו חקירות אימונוהיסטוכימיה (IH) כדי להעריך את רמות הביטוי היחסיות של חלבוני ZO-1, occludin ו- claudin מדגימות רקמה שנכרתו.

מבחן הצביעה TUNEL (טרמינלי deoxynucleotidyl transferase dUTP nick end labeling) שימש לזיהוי שברי ה-DNA שנוצרו כאשר מתרחשת פיצול DNA בשלב האחרון של האפופטוזיס. מאפייני תא אפופטיים תועדו ונותחו באמצעות צילום ברזולוציה גבוהה ו-ImageJ, בהתאמה.

ניתוחי רצף חלבונים ומטאנומי הופעלו כדי לאפיין בזמן אמת את הרכב החיידקים במעיים והפרשות המטבוליטים ולנטר כל שינוי במהלך תקופת המחקר. אלה כללו תגובת שרשרת פולימראז כמותית בזמן אמת (qRT‒PCR), ווסטרן כתם ומבחן האימונוסורבנט המקושר לאנזימים (ELISA).

ממצאי המחקר

בדיקות של משקל חולדה יומי, צריכת מזון, משקל שריר ומשקל שומן גילו כי קבוצות B ו-V הציגו ירידה משמעותית במשקל הגוף במשך ששת הימים הראשונים לאחר הליכי צריבה, שבעקבותיהם נצפתה עלייה הדרגתית במשקל. הירידה במשקל הייתה הגבוהה ביותר בקבוצת B, המייצגת 7.28% ממשקל הבסיס. לעומת זאת, לאינולין הוכח כבעל השפעה מגנה מפני ירידה במשקל, כאשר קבוצת I חוותה רק ירידה של 2.94% במשקל באותה תקופה. בעקבות שריפת דמה (אין) הציגה קבוצת S מגמת עלייה איטית של עלייה במשקל.

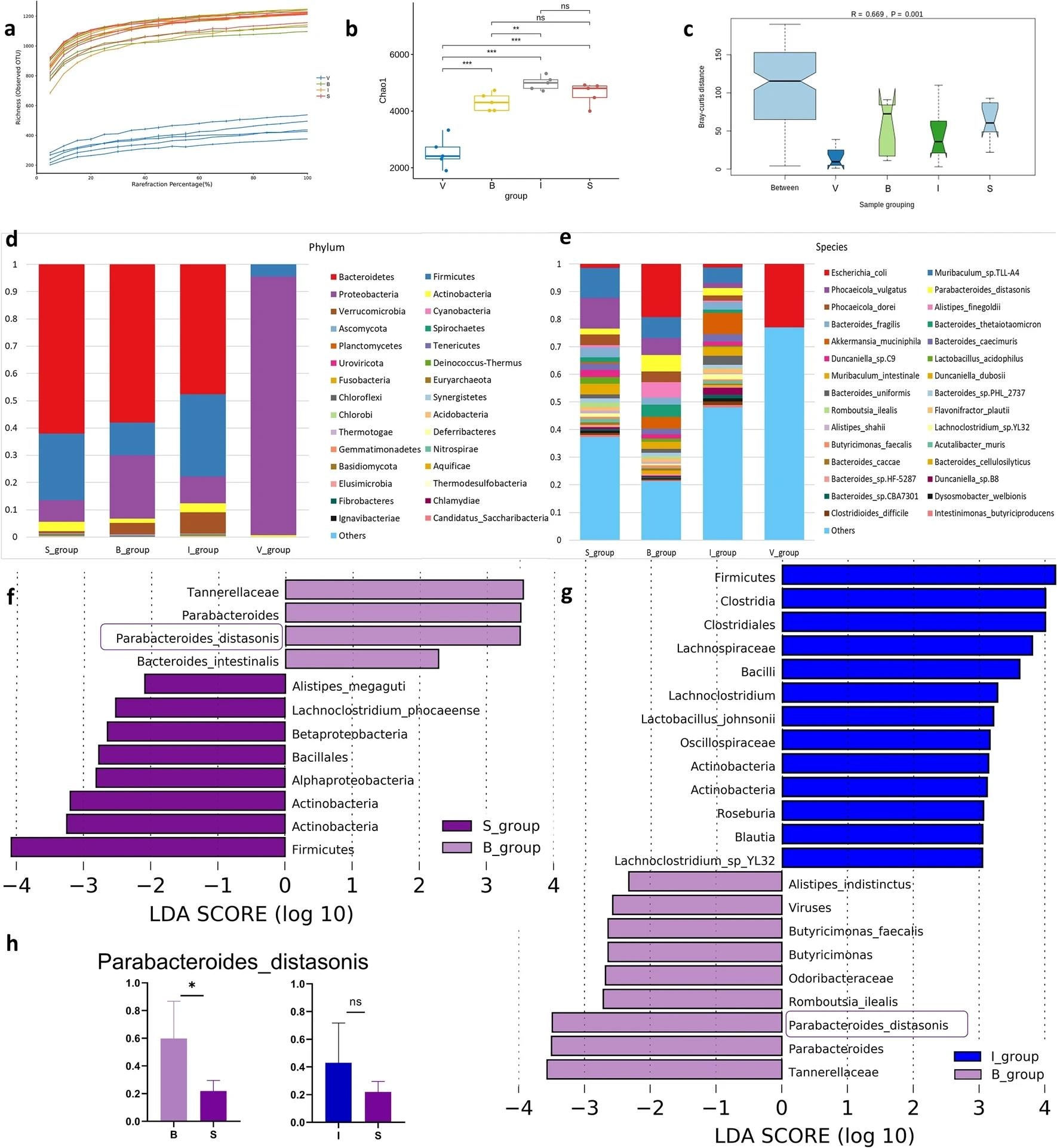
ניתוח טקסונומי של מיקרוביוטת המעיים בקבוצות טיפול שונות.  (א) ניתוח עקומת השתקפות בארבע קבוצות.  (ב) מגוון אלפא של ארבע העוקות ברמת המינים, נמדד במונחים של מדד Chao1.  (ג) מגוון בטא של ארבע העוקות ברמת המינים.  (ד) עלילת בר של ניתוח טקסונומיה בין ארבע קבוצות ברמות טקסונומיות של פילום.  (ה) עלילת בר של ניתוח טקסונומיה בין ארבע קבוצות ברמות טקסונומיות של מינים.  הציר האופקי הוא הקבוצה, והציר האנכי הוא השפע היחסי של מינים מסוימים.  (ו, ז) ניתוח LEfSe מידע ערך LDA בכל רמה טקסונומית בין קבוצות שונות.  הסמטה מציגה מינים עם הבדלים משמעותיים בערכי LDA גדולים מהערך הנוכחי (2.0) בקבוצות שונות, כלומר סמנים ביולוגיים עם הבדלים משמעותיים.  אורך הפס בתרשים מייצג את ההשפעה של מינים שונים באופן משמעותי.  (ח) מיני P. distasonis שפע יחסי בקבוצות שונות.  ערך P נקבע על ידי מבחן סכום דירוג של Wilcoxon דו-זנב, והנתונים מוצגים כממוצע ± SEMs;  * p < 0.05.  S sham, B burn, I התערבות, אימות V, גודל אפקט ניתוח מבחין ליניארי LEfSe, ניתוח רגרסיה ליניארית של LDA, P. distasonis Parabacteroides_distasonis, שגיאת SEM סטנדרטית של הממוצע.ניתוח טקסונומי של מיקרוביוטת המעיים בקבוצות טיפול שונות. (א) ניתוח עקומת השתקפות בארבע קבוצות. (ב) מגוון אלפא של ארבע העוקות ברמת המינים, נמדד במונחים של מדד Chao1. (ג) מגוון בטא של ארבע העוקות ברמת המינים. (ד) עלילת בר של ניתוח טקסונומיה בין ארבע קבוצות ברמות טקסונומיות של פילום. (ה) עלילת בר של ניתוח טקסונומיה בין ארבע קבוצות ברמות טקסונומיות של מינים. הציר האופקי הוא הקבוצה, והציר האנכי הוא השפע היחסי של מינים מסוימים. (ו, ז) ניתוח LEfSe מידע ערך LDA בכל רמה טקסונומית בין קבוצות שונות. הסמטה מציגה מינים עם הבדלים משמעותיים בערכי LDA גדולים מהערך הנוכחי (2.0) בקבוצות שונות, כלומר סמנים ביולוגיים עם הבדלים משמעותיים. אורך הפס בתרשים מייצג את ההשפעה של מינים שונים באופן משמעותי. (ח) מיני P. distasonis שפע יחסי בקבוצות שונות. ערך P נקבע על ידי מבחן סכום דירוג של Wilcoxon דו-זנב, והנתונים מוצגים כממוצע ± SEMs; * p < 0.05. S sham, B burn, I התערבות, אימות V, גודל אפקט ניתוח מבחין ליניארי LEfSe, ניתוח רגרסיה ליניארית של LDA, P. distasonis Parabacteroides_distasonis, שגיאת תקן SEM של הממוצע.

הערכות צריכת מזון דיווחו על מגמות צריכת מוגברת בקבוצות B, I ו-V. היתרונות של אינולין ניכרו עוד יותר, כאשר צריכת המזון הגבוהה ביותר צוינה בקבוצה I, מה שמצביע על כך שהסוכרים עשויים לזרז בעקיפין את החלמת הכוויות. מבחני רמת גנים וחלבונים מצאו ביטוי גבוה כמעט פי שלושה של F-box הקשורים לאטרופיה שרירים (MAFbx) ושל F-box הקשורים לאטרופיה שרירים (MuRF1) בקבוצות הכוויה בהשוואה לעוקבת הדמה. עם זאת, נמצא כי לקבוצת I יש רמות MuRF1 ו-MAFbx נמוכות משמעותית מקבוצות הכוויה האחרות שלהן, דבר המצביע על כך שאינולין מחליש את ביטוי החלבון במסלול האיתות Ubiquitin-Proteasome.

רמות הביטוי של ציטוקינים וצומת הדוק (TJ) השתנו עוד יותר על ידי תוספת אינולין. נמצא כי כוויות חמורות הובילו לרמות נמוכות משמעותית של TJ, occludin ו-ZO-1 במעי, אך ערכים אלו הופחתו באופן משמעותי והשוו לציוני S H בקבוצת I. ניתוח נדירות הבהיר תופעה זו על ידי הדגשת כי אינולין מגביר את מגוון האלפא של קהילות חיידקים במעיים ומסייע לאלה שעוברים דיסביוזה לחזור לקו הבסיס.

"בהשוואה לקבוצת הכוויות, אינולין העלה את השפע היחסי של Firmicutes ו-Actinobacteria (30% ו-3.3%, בהתאמה) בקבוצת ההתערבות והפחית את השפע של Proteobacteria (9.7%). ראינו הבדלים משמעותיים בשפע היחסי של מינים. בין קבוצות טיפול. תוצאות אלו מצביעות על ההבדלים בקהילות החיידקים במעיים של חולדות בקבוצות טיפול שונות."

ניתוח פונקציונלי של קהילות חיידקים במעיים בהשוואה למסד הנתונים של Kyoto Encyclopedia of Genes and Genmes (KEGG) הציג כי אינולין הצליח לשנות את הביאור הפונקציונלי של מיקרוביוטה של ​​המעי, וכתוצאה מכך ביטויים גבוהים יותר של מסלולים מטבוליים המעורבים בביוסינתזה של חומצות אמינו. אינולין קידם עוד יותר את סינתזת החלבון של שרירי השלד באמצעות שינוי איתות phosphatidylinositol 3-kinase/protein kinase B (PI3K/AKT).

מסקנות

המחקר הנוכחי חוקר את הקשר בין קהילות חיידקים במעיים לניוון שרירי השלד בעקבות כוויות קשות. ממצאי מחקר מצביעים על כך שלכוויות יש השפעה משבשת עוצמתית על מכלול חיידקי המעי, וכתוצאה מכך ביטויי חלבון ברמה מערכתית משתנים. הוכח כי אינולין, פוליסכריד שמקורו בצמח, מבטל את ההשפעות השליליות הללו, מקדם ריפוי כוויות ומחליש ניוון שרירי השלד.

"תובנות אלו מייצגות צעד ראשון קריטי ומדגישות את הצורך להעריך האם התערבויות המכוונות למיקרוביוטה של ​​המעי יכולות להיות אסטרטגיה לטיפול בניגוון שרירי השלד השרוף. לאור היעילות המוגבלת של הטיפולים הנוכחיים וההשפעה הניכרת של ניוון שרירי השלד על הפרוגנוזה איכות החיים של חולי כוויות, יש צורך בדחיפות באסטרטגיות חדשניות להקלה על ניוון שרירי השלד".

דילוג לתוכן